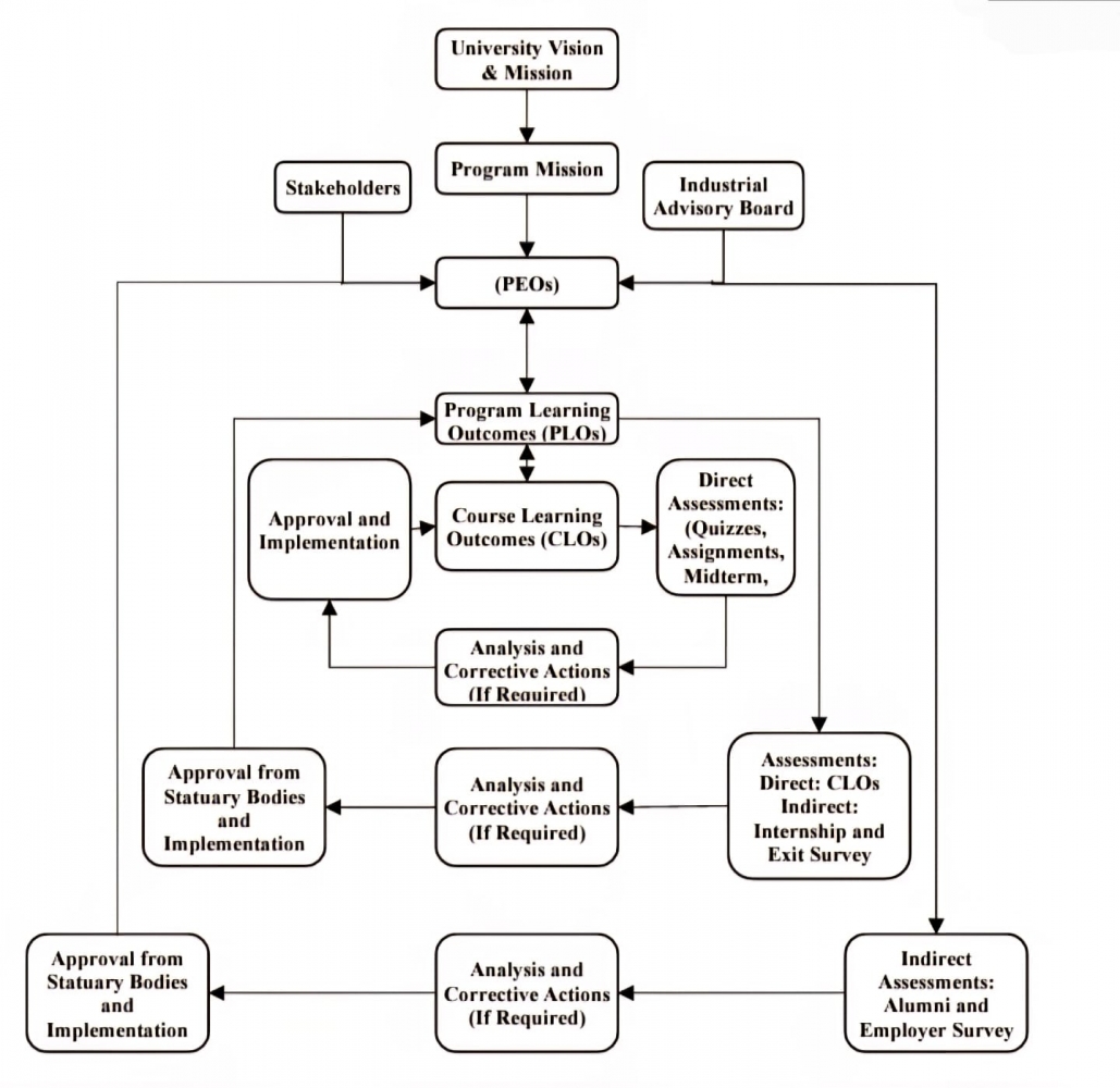
CQI Process Department of Engineering Technology Overview Programs Bachelor of Engineering Technology (Biomedical) Bachelor of Engineering Technology (Information) Faculty Apply Online Fee Structure CQI Process